| 実務又は勉強の為の土木建築支援ソフト |
| トップページ | 擁壁計算シリーズ | 流量計算シリーズ | 建物構造計算シリーズ | お問い合わせ |
|
|
|
|
|
| 概 要 | |
|
|
|
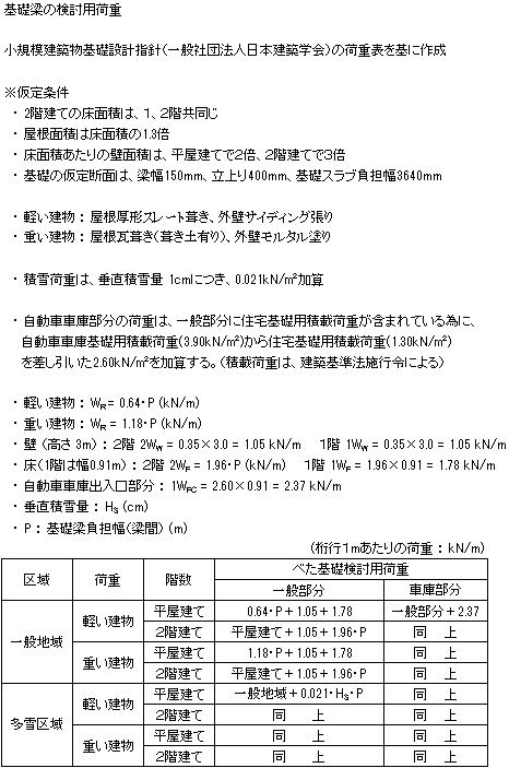
| ○ | 建築物の構造計算時に使用する、べた基礎の接地圧に対する検討、基礎スラブ及び基礎梁の配筋の計算をします。 |
| ○ | 印刷時プリンタの選択にAcrobat Distiller がある場合、Acrobat Distiller で印刷しますと、PDFファイルとして保存することができます。(別途Adobe Acrobatが必要です。) |
| ○ | 計算式によるチェックが可能です。 |
| ○ | 建築物の荷重は、「軽い建物」及び「重い建物」として、目安値によります。 |
![]() |
|
![]() |
|
![]() |
|
![]() |
|
![]() ![]() |
|
| ○ | 参考文献 建築基準法・同施行令・告示 建築基礎構造設計指針((社)日本建築学会) 小規模建築物基礎設計指針((社)日本建築学会) 木造軸組工法住宅の許容応力度設計((財)日本住宅・木材技術センター) |
|
|
|
| 建物構造計算シリーズトップへ戻る | |
Copyright (C) 2003-2015 Osamu Osaki. All Rights Reserved